特點:採用單晶片,型號:STC8F2K08S2,可自行編輯圖案花樣。
實驗成品:
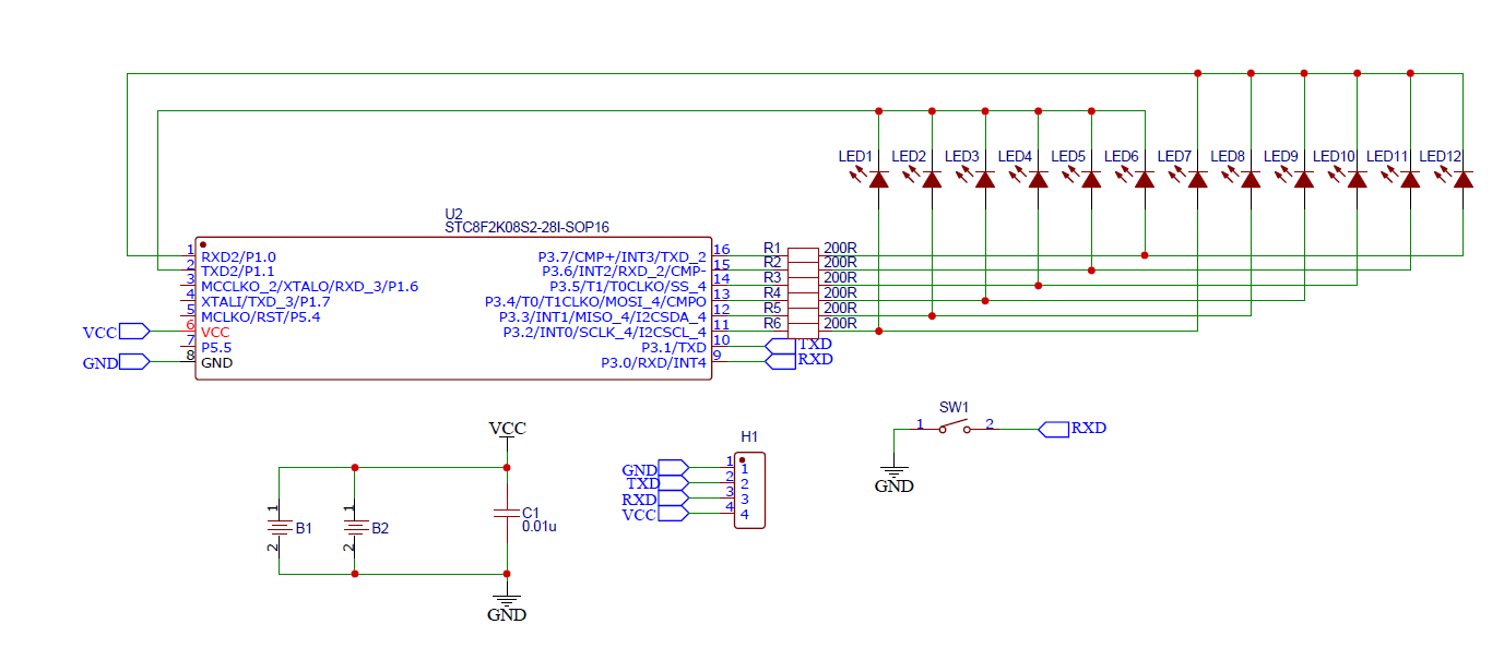
套件由單晶片程式設計控制12個貼片LED的亮滅,可以拿在手上進行旋轉,12個LED根據程式裡的字模資料高速閃爍發光,利用人眼的視覺暫留現象,在12個LED的旋轉範圍內呈現出20種左右的文字或者圖案的效果。
製作過程:
完工,焊點太小要小心!!1.貼片元件焊接,建議用尖頭電烙鐵和較細的焊錫。
2.管腳間距較小,焊錫不要放的過多,以免短路。
3.LED亮面朝上,有綠點的一邊是負極。
4.建議D1-D3、D7-D9同顏色,D4-D6、D10-D12同顏色,也可以自行規劃。
5.注意單片機小圓點的位置。
6.下載介面不用焊接,需要自己修改程式的才需要接線燒錄程式。
7.軸承如果鬆動,可以自行固定。











沒有留言:
張貼留言